fbId

商品詳細介紹

 

 

◆商品特色
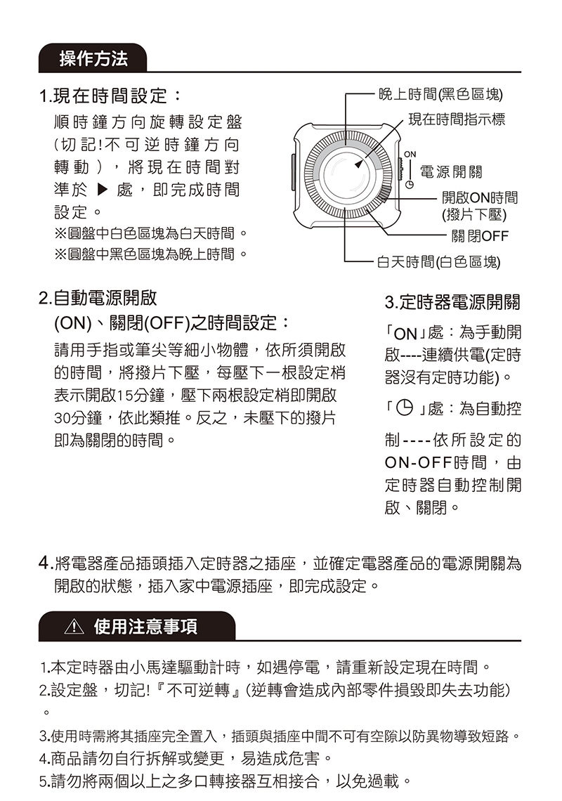
1.操作簡單,自動化電源管理。

2.控制電源用才開,節省待機耗電。
3.雙色撥片,時間設定更便利。

4.最小間隔15分鐘。
5.高負載電線(15A1650W)。
6.每日最多可設定48次"開啟"或"關閉"電源。
7.設定電器用品自動運作,防止歹徒入侵。
8.預約定時控制,用就開、不用就關,避免電源浪費。

9.本產品已投保新台幣三仟伍佰萬產品責任險。


 商品規格與尺寸
商品尺寸:(高)7.7x(寬)8.1x(深)6.1/公分
包裝尺寸:(高)17x(寬)11.1x(深)6.5/公分
商品重量:0.11kg
包裝重量:0.13kg
額定電壓/頻率:AC125V/60Hz
額定電流:15A MAX
額定功率:1,650W
材質:PC(聚碳酸酯)、銅
商品型號:TM-406A
驗證登錄:R51092 RoHS
原產地:中國


注意事項

1.本商品不適用於200W以上馬達或1/4馬力之馬達類商品 。

2.此商品電源控制限單一電器,禁止於後端使用電源延長線。

3.使用時須將插頭完全插入插座,二者間不可有空隙,以防異物導致短路。

4.本商品非玩具僅供成人及室內使用、濕手勿碰觸、潮濕或易燃物附近勿用。

5.使用前應檢查商品是否完好,若使用中出現異常狀況,請停止使用。

6.商品請勿自行拆解或變更,若因此導致損壞,不列入保固範圍。

7.請勿將兩個以上之多口轉接器互相接合,以免過載。


警告

1.此產品僅限台灣電壓AC125V/15A使用,勿在國外使用、勿超過最大負載(1650W)。

2.設定盤請勿逆轉,以避免內部零件損壞。

體驗說明

不可體驗

使用方法說明

詳見內文

注意事項

詳見內文