商品詳細介紹











體驗說明
不可體驗
使用方法說明
如內文
注意事項
【注意事項】
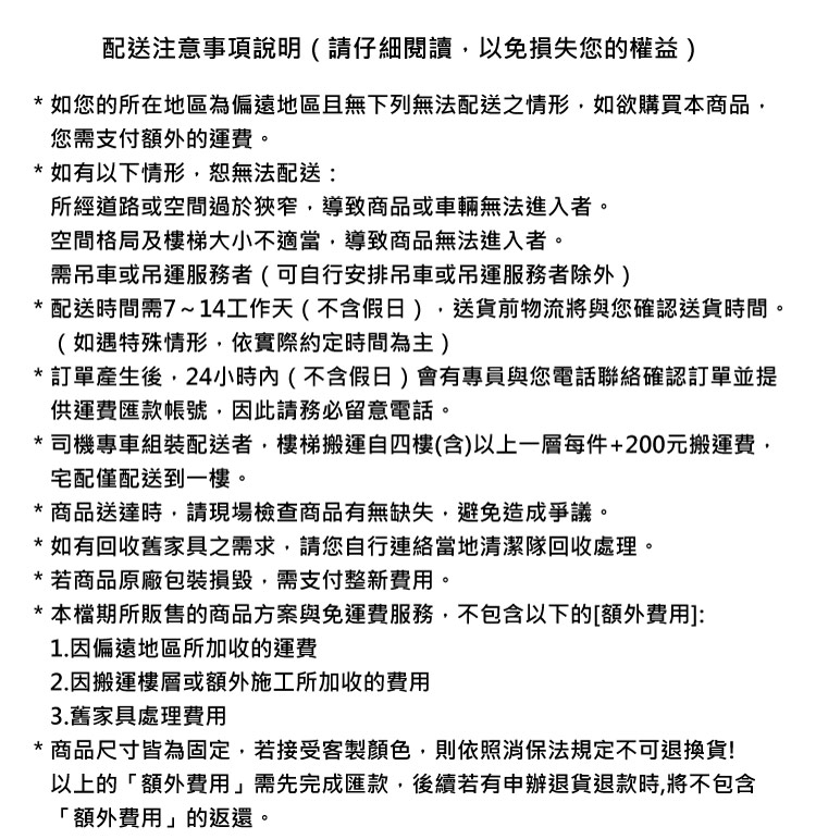
偏遠地區需加收額為費用,實際金額請參考圖片
【退貨說明】
若您購買之商品或服務為下列情形之一,恕無法提供退貨服務:
易於腐敗、保存期限較短或解約時即將逾期。
依消費者要求所為之客製化給付。
報紙、期刊或雜誌。
經消費者拆封之影音商品或電腦軟體。
非以有形媒介提供之數位內容或一經提供即為完成之線上服務,經消費者事先同意始提供。
已拆封之個人衛生用品,依特通訊交易解除權合理例外情事適用準則辦理。
偏遠地區需加收額為費用,實際金額請參考圖片
【退貨說明】
若您購買之商品或服務為下列情形之一,恕無法提供退貨服務:
易於腐敗、保存期限較短或解約時即將逾期。
依消費者要求所為之客製化給付。
報紙、期刊或雜誌。
經消費者拆封之影音商品或電腦軟體。
非以有形媒介提供之數位內容或一經提供即為完成之線上服務,經消費者事先同意始提供。
已拆封之個人衛生用品,依特通訊交易解除權合理例外情事適用準則辦理。