fbId

商品詳細介紹











體驗說明

不可體驗

使用方法說明

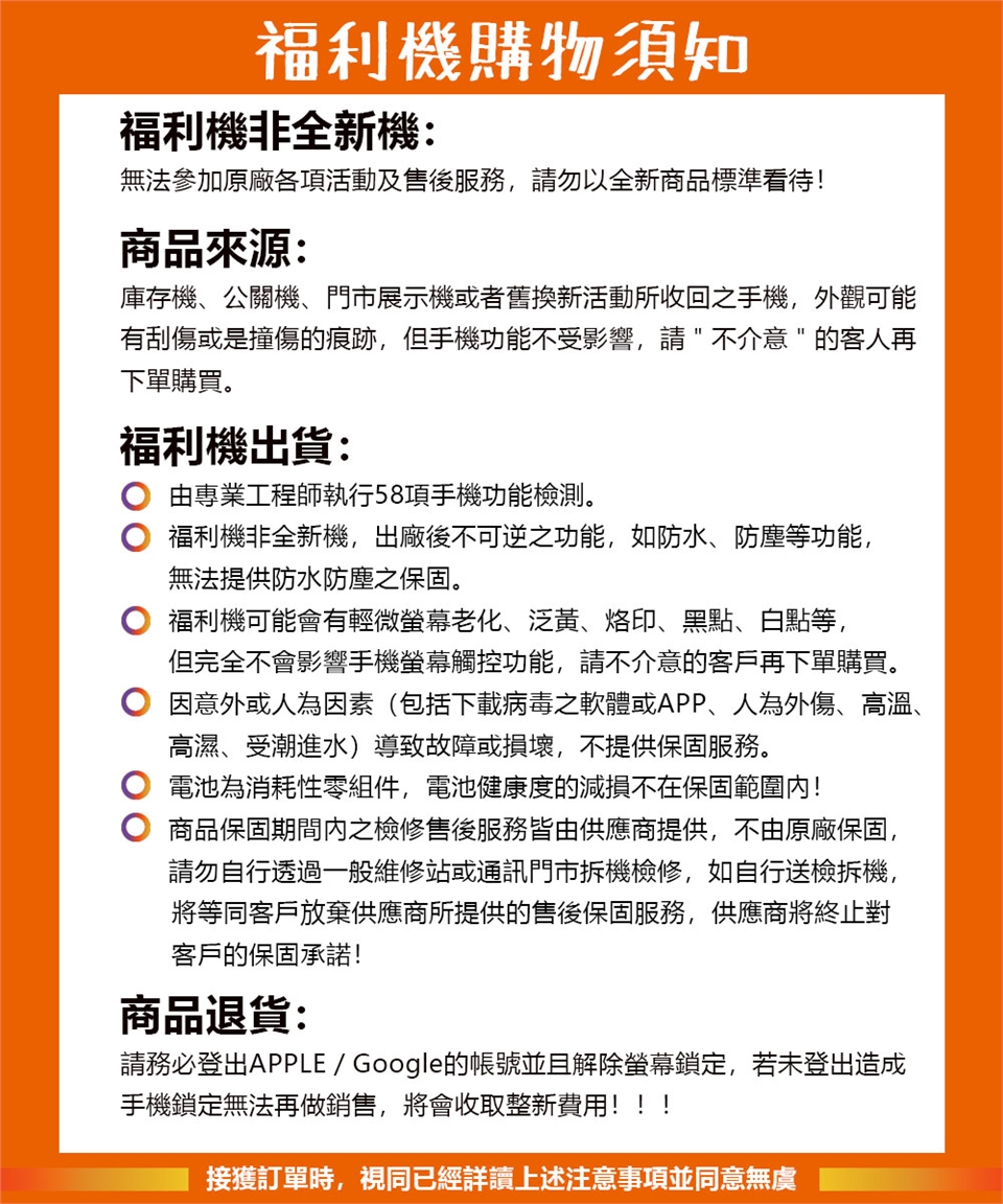
注意事項

1.從收到商品開始即享有7天鑑賞期的權益,鑑賞期並非試用期,所退回的商品必須是全新的狀態且包裝完整(含所有隨機贈品主機包裝內配件、原廠內容物)
切勿使用密碼鎖機功能、軟體升級、包膜、IMEI碼上網註冊、刷機及其他會破壞手機原廠軟體的操作,如有上述情形發生將不受理退換貨
切勿破壞原廠外盒包裝,保固書/使用說明書,也切勿寫字,廠商所贈予贈品請於7天鑑賞期過後再拆封使用,否則將無法接受退換貨
2.如商品有毀損或缺少,欲辦理退/換貨須酌收取相關費用。
4.筆記型電腦/桌機/手機/平板等主機商品貨附贈之相關軟體、活動登入禮,鑑賞期內切勿上網註冊 (一經註冊恕無法接受退貨)。
5.衛生用品、餐廚具、消耗品、生活家電類,商品一經使用,非原廠瑕疵不可退貨/換貨
6.以上配備/內容規格為原廠提供參考若有任何錯誤,以原廠規格所公佈資料為準,如有變更將不另行通知
7.若您發現購買商品有瑕疵故障,請在收到商品的7天內,以下述方式辦理退貨/換貨: 《請完整的將商品、配件、包裝紙盒(含內外盒)、贈品、說明書,一併放入原箱中 (7日內請勿註冊相關序號商品),聯絡客服單位,我們即會派貨運來收回商品。