【華菱冷氣】4.1KW 6-8坪 精緻變頻一對一冷暖《BHO-41KIGSH/BHI-41KIGSH》(不含安裝)
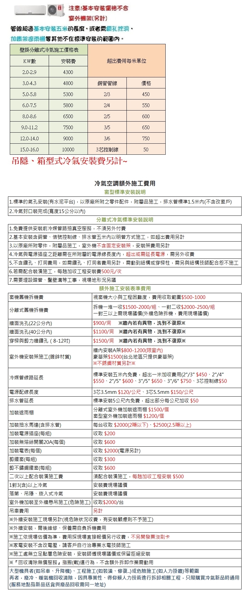
◎ 不含安裝,如需安裝,費用另計
◎ 保固:"家用"7年保固期(一個月內至官網登錄)
◎ (促銷賣場)恕不參與原廠贈品活動
東森幣最高回饋
0
枚
使用東森幣最高折抵
0
元
本賣場為商城商品,所有訂單相關、配送、退貨、售後服務等,皆由商城之廠商直接為您服務...
(服務說明)