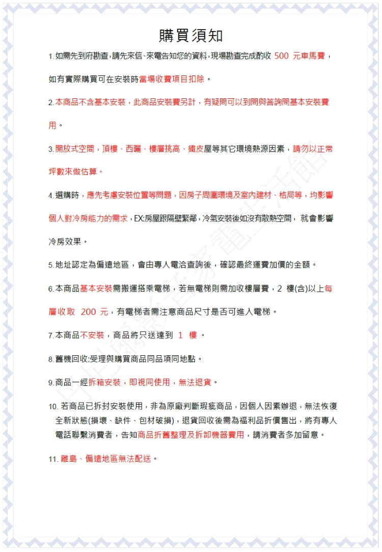
【禾聯冷氣】2.9KW 4-6坪 一對一變頻單冷壁掛《HI-LA28B/HO-LA28B》(安裝另計)
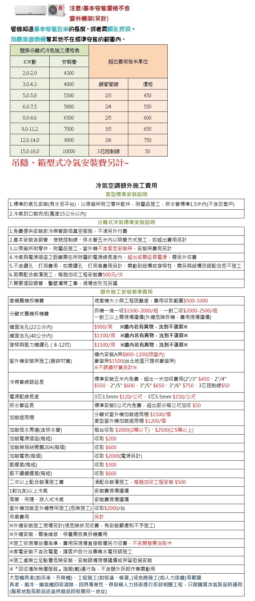
◎ 不含安裝,如需安裝,費用另計
◎ 保固:"家用"全機7年保固期(一個月內至官網登錄)
東森幣最高回饋
0
枚
使用東森幣最高折抵
0
元
本賣場為商城商品,所有訂單相關、配送、退貨、售後服務等,皆由商城之廠商直接為您服務...
(服務說明)