fbId

商品詳細介紹







 

 

體驗說明

不可體驗

使用方法說明

-

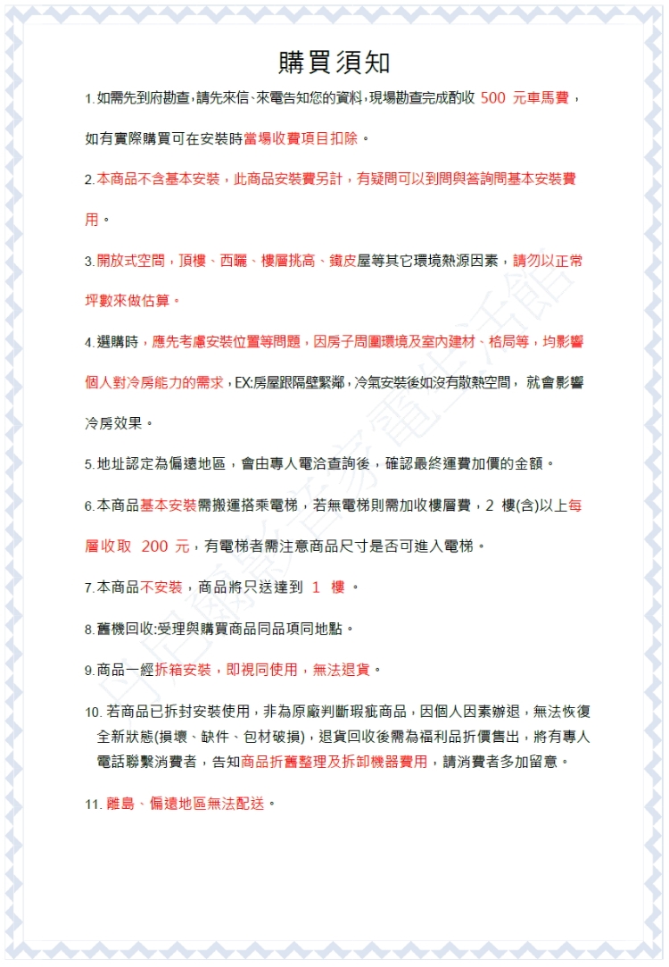
注意事項

-